您需要

1位 2位 3位
保险客服为您解答【多家对比更放心】

2023太平e养添年养老年金保险(互联网专属)有什么优势?好不好?

来源:保险海整理 浏览量:0 发布时间:2023-03-06 10:47  
导读:2023太平e养添年养老年金保险(互联网专属)是太平人寿承保的一款养老保障产品,该产品门槛超低,1.64元/天起,支持1-6类职业投保,健康告知仅1条,对于亚健康的朋友很友好。那么,2023太平e养添年养老年金保险(互联网专属)有什么优势?好不好?

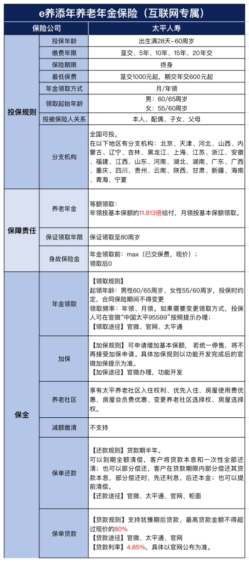
2023太平e养添年养老年金保险(互联网专属)投保规则

  投保年龄:出生满28天- 60周岁.

  缴费年限:趸交、5年、10年、15年、20年交

  保险期限:终身

  最低保费:趸交1000元起,期交年交600元起

  年金领取方式:月/年领

  领取起始年龄:

  男: 60/65周岁

  女: 55/60周岁

2023太平e养添年养老年金保险(互联网专属)有什么优势?好不好?

2023太平e养添年养老年金保险(互联网专属)有什么优势?

  1 、缴费灵活,投保门槛超低

  2023太平e养添年养老年金保险(互联网专属)门槛超低,1.64元/天起,支持1-6类职业投保,健康告知仅1条,对于亚健康的朋友很友好。

  2、保证给付至80周岁,留爱不留债

  2023太平e养添年养老年金保险(互联网专属)承诺自领取之日起,保证领取至80周岁保单周年日,白纸黑字,养老更舒心。

  3、提前锁定养老社区入住资格

  2023太平e养添年养老年金保险(互联网专属)成功购买的用户,符合条件的情况下更有机会获得太平养老社区"乐享家"的入住资格,还配有贴心高端的医疗资源,不用担心看病难。

2023太平e养添年养老年金保险(互联网专属)保什么?

  如图所示:

2023太平e养添年养老年金保险(互联网专属)有什么优势?好不好?

2023太平e养添年养老年金保险(互联网专属)怎么样?

  2023太平e养添年养老年金保险(互联网专属)是非常纯粹的养老年金保险,从选定的退休年龄(男性60/65周岁,女性55/60周岁)开始领取,活到老领到老,为晚年生活提供源源不断的现金流。

  对于年轻人来说,交费压力不宜过大,太平e养添年养老年金保险就比较人性化地顾及到了这一点,投保门槛超低,最低每年600元起就能投保。

  目前太平人寿在北京昆明上海等地都有养老社区布局。选址都宁静优美,且采用“医养结合”的理念,打造高品质养老社区。

  老年人的精神生活和物质生活都能得到满足,不用为一日三餐操劳,还配有贴心高端的医疗资源,不用担心看病难。

版权声明:凡本网站注明“来源:保险海整理”的文章,版权均属保险海所有,如需转载,请按照相关规定获得授权。未经授权,禁止转载、摘编,如有违反,追究法律责任;资讯内容中如有提及保险产品信息仅供参考,具体请以保险公司官方正式条款为准;如有涉及信息准确性偏差,请联系保险海官方客服。
车险-车险报价-车险投保-保险海

养老险

Insurance
高级保险顾问帮您量身定制方案

您需要

1位 2位 3位
保险客服为您解答【多家对比更放心】

Copyright ©2017-2026 保险海 版权所有

网站备案号: 闽ICP备16037912号 闽公安网备35020302001939号

保险海是一个网上买保险网站,推荐合适保险代理人、提供在线保险咨询服务。网站地图

买保险,保险咨询,欢迎拨打免费保险客服热线

0592-3119715