您需要

1位 2位 3位
保险客服为您解答【多家对比更放心】

太保鑫长虹(G款)年金保险(分红型)保什么?10年交领多少钱?案例演示

来源:保险海整理 浏览量:0 发布时间:2024-11-25 10:41  
导读:太保鑫长虹(G款)年金保险(分红型)是太平洋人寿承保的一款分红型保险产品。这款产品支持出生满5天-64周岁人群投保,缴费方式多样,保障内容丰富,涵盖了祝福金、祝贺金、养老金、祝寿金、身故保险金或全残保险金等保障。

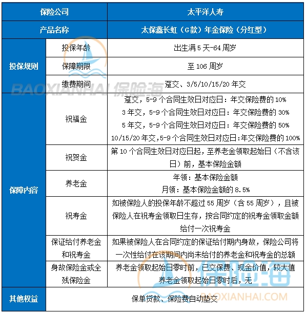
太保鑫长虹(G款)年金保险(分红型)投保须知

太保鑫长虹(G款)年金保险(分红型)保什么?10年交领多少钱?案例演示

  投保年龄:出生满5天-64周岁

  保障期限:至106周岁

  缴费期间:趸交、3/5/10/15/20年交

太保鑫长虹(G款)年金保险(分红型)保什么?

太保鑫长虹(G款)年金保险(分红型)保什么?10年交领多少钱?案例演示

  1、祝福金

  当投保人选择交费期间为趸交时,在合同第5个至第9个合同生效日对应日,如被保险人生存,保险公司每年于合同生效日对应日按年交保险费的 10%给付一次祝福金。

  当投保人选择交费期间为3年交时,在合同第5个至第9个合同生效日对应日,如被保险人生存,保险公司每年于合同生效日对应日按年交保险费的30%给付一次祝福金。

  当投保人选择交费期间为5年交时,在合同第5个至第9个合同生效日对应日,如被保险人生存,保险公司每年于合同生效日对应日按年交保险费的50%给付一次祝福金。

  当投保人选择交费期间为10年交、15年交或20年交时,在合同第5个至第9个合同生效日对应日,如被保险人生存,保险公司每年于合同生效日对应日按年交保险费的100%给付一次祝福金。

  2、祝贺金

  自合同第10个合同生效日对应日起,至养老金领取起始日(不含该日)前,如果被保险人生存,保险公司每年于合同生效日对应日按合同的基本保险金额给付一次祝贺金。

  3、养老金

  被保险人于合同约定的每个养老金领取日生存,保险公司按合同约定的养老金领取金额和领取方式给付养老金,直至被保险人身故或保险期间届满或合同终止(以较早者为准)。养老金领取金额为:

  (1)按年领取养老金的,养老金领取金额为合同的基本保险金额;

  (2)按月领取养老金的,养老金领取金额为合同基本保险金额的8.5%。

  4、祝寿金

  如被保险人的投保年龄不超过55周岁(含55周岁),且被保险人在祝寿金领取日生存,保险公司按合同约定的祝寿金领取金额给付一次祝寿金,保险公司对被保险人的该项责任终止。

  祝寿金领取金额为:

  (1)当投保人选择交费期间为趸交时,祝寿金领取金额为年交保险费的50%;

  (2)当投保人选择交费期间为3年交时,祝寿金领取金额为年交保险费的150%;

  (3)当投保人选择交费期间为5年交时,祝寿金领取金额为年交保险费的250%;

  (4)当投保人选择交费期间为10年交、15年交或20年交时,祝寿金领取金额为年交保险费的500%。

  5、保证给付养老金和祝寿金

  如果被保险人在合同养老金领取起始日生存,自养老金领取起始日零时起,至被保险人年满100周岁后的首个合同生效日对应日(含该日)止,为养老金和祝寿金的保证给付期。如果被保险人在上述保证给付期内身故,保险公司承担合同项下保证给付养老金和祝寿金的责任。如果被保险人的投保年龄超过55周岁,保险公司不承担保证给付祝寿金的责任。

  如果被保险人在上述保证给付期内身故,保险公司将一次性给付在该期间内尚未给付的养老金和祝寿金的总额,其数额为:在保证给付期内保险公司应给付的养老金和祝寿金总额扣除累计已给付的养老金和祝寿金后的余额(不计息)。

  6、身故保险金或全残保险金

  若被保险人身故或全残的,保险公司按以下约定给付身故保险金或全残保险金,合同终止:

  (1)被保险人在合同约定的养老金领取起始日零时前身故或全残,保险公司按被保险人身故或全残时合同已交纳保险费总额和合同保险单现金价值的较大者给付身故保险金或全残保险金;

  (2)被保险人在合同约定的养老金领取起始日零时后身故或全残,保险公司不承担给付身故保险金或全残保险金的责任。

太保鑫长虹(G款)年金保险(分红型)10年交领多少钱?案例演示

  王先生,40周岁,事业成功,家庭美满,选择投保《太保鑫长虹(G款)年金保险(分红型)》。

  交费方式:10年交

  年交保险费:12,000元

  基本保险金额:190.8元

  那么,王先生获得的保单利益演示如下:

太保鑫长虹(G款)年金保险(分红型)保什么?10年交领多少钱?案例演示

  注:以上为案例演示,具体以合同条款为准。

版权声明:凡本网站注明“来源:保险海整理”的文章,版权均属保险海所有,如需转载,请按照相关规定获得授权。未经授权,禁止转载、摘编,如有违反,追究法律责任;资讯内容中如有提及保险产品信息仅供参考,具体请以保险公司官方正式条款为准;如有涉及信息准确性偏差,请联系保险海官方客服。
车险-车险报价-车险投保-保险海

理财险

Insurance
高级保险顾问帮您量身定制方案

您需要

1位 2位 3位
保险客服为您解答【多家对比更放心】

Copyright ©2017-2026 保险海 版权所有

网站备案号: 闽ICP备16037912号 闽公安网备35020302001939号

保险海是一个网上买保险网站,推荐合适保险代理人、提供在线保险咨询服务。网站地图

买保险,保险咨询,欢迎拨打免费保险客服热线

0592-3119715