您需要
1位 2位 3位新华快享福2号终身年金保险

1、一份保单多保障
年金领取前:现价增速快,一次交清最快4年末13年交最快5年末/5年交最快6年末即超所交保费。
年金领取后:年金按期领取,拥抱品质幸福生活,现金价值持续陪伴。
2、利益明确写进合同
新华快享福2号终身年金保险财富管理安心无忧,提供身故保险金,满满底气开启自由人生。
3、领取方式多
4种领取方式灵活选,分别为合同生效满五年的首个保单周年日、合同生效满十年的首个保单周年日、被保险人六十周岁保单周年日、被保险人七十周岁保单周年日,可按需自主选择,满足不同人群、不同阶段的不同需求。
4、易投保,易服务
2000元低门槛起保,无需健康告知,全国可投,“老七家"新华保险承保,全国1700余家分支机构,更易服务更多贴心。
富德生命鑫福多年金保险

1、灵活的缴费方式
富德生命鑫福多年金保险在缴费方式上提供了极高的灵活性,可以根据自身的经济状况选择趸交、3年、5年、6年、10年等不同的缴费期限,满足了不同消费者的需求。
2、多样化的领取方式
富德生命鑫福多年金保险的首期年金领取日有三种可选:第6个保险合同周年日、第10个保险合同周年日、被保人年满60周岁。这种多样化的领取方式使得被保险人可以根据自身的实际情况和需求,选择最合适的领取时间。
3、全面的保障内容
富德生命鑫福多年金保险的保障内容涵盖了生存年金、特别关爱金、长寿关爱金以及身故或全残保险金。这种全面的保障内容,为被保险人及其家庭提供了全方位的经济保障,实现养老规划、财富储蓄、子女教育等目的。
4、灵活的保单权益
富德生命鑫福多年金保险还提供了保单贷款等灵活的保单权益。在保险合同有效期内,若被保险人遇到急需用钱的情况,可以申请保单贷款。这种灵活的保单权益,增加了资金使用的灵活性,使得被保险人在需要时能够迅速获得资金支持。
人保寿险美满赢家2024年金保险

1、灵活多样的缴费与保障期限
人保寿险美满赢家2024年金保险投保年龄覆盖广泛,从出生满28天至75周岁均可投保,满足不同年龄段人群的需求。
缴费方式支持趸交、3年、5年、10年等多种选择,使得投保人可以根据自己的经济状况和未来规划,灵活安排资金。
同时,保障期限设定为10年或15年,适合追求中短期保障的人群,也为有特定财务目标的投资者提供了便利。
2、多重年金保障,实现资金稳健增值
人保寿险美满赢家2024年金保险涵盖了年金、祝福金、满期保险金、身故保险金等多“金”保障。
自合同第五个保单年生效对应日起,被保险人每年可领取一定比例的年金,直至合同约定的保障期限结束。
此外,若选择15年保险期间,被保险人还可在第十个至第十四个保单年生效对应日领取祝福金,进一步增加资金流动性。
满期时,被保险人若仍生存,将按基本保险金额的500%给付满期保险金,实现资金的大幅增值。
3、高额身价保障,体现人文关怀
除了年金保障外,人保寿险美满赢家2024年金保险还提供了高额的身故保险金。
若被保险人身故,保险公司将按现金价值和已交保险费的较大者给付身故保险金,确保家庭财务安全。
更为贴心的是,该产品还提供了投保人意外身故或全残豁免保费的附加保障(可选),体现了保险公司对投保人的深切关怀。
4、品质金账户,助力财富持续增长
美满赢家2024年金保险还配备了品质金账户(万能型),该账户具备高保底利率和持续高位现行利率的优势。
投保人可选择将年金、祝福金、满期金等部分或全部资金追加至品质金账户中,享受按月结算的复利增值。
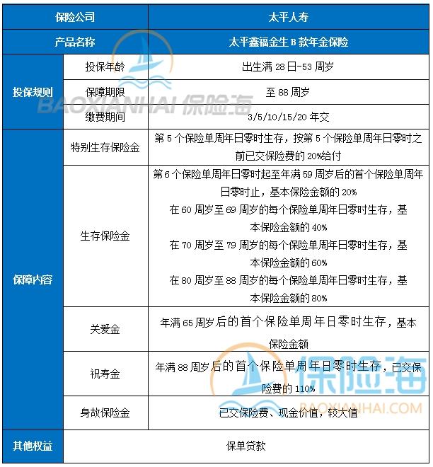
太平鑫福金生B款年金保险

1、缴费方式多样
太平鑫福金生B款年金保险提供了3/5/10/15/20年交多种缴费方式,您可以根据需求,制定合适的缴费方案。
2、保障内容全面
太平鑫福金生B款年金保险涵盖了特别生存保险金、生存保险金、关爱金、祝寿金、身故保险金多“金”保障。
3、保单权益实用
太平鑫福金生B款年金保险提供了保单贷款的功能。若您需要资金周转,可向保险公司申请,解决燃眉之急。
年金险作为一种长期投资和养老保障的工具,对于消费者来说具有重要意义。在选择年金险时,消费者应根据自身的需求和实际情况选择最适合自己的保险公司和产品,并遵循上述建议购买靠谱的年金险。只有这样,才能真正实现年金险的保障和收益目标。
理财险
Insurance您需要
1位 2位 3位