您需要
1位 2位 3位
重疾险通常包含的25种重大疾病包括:
1、恶性肿瘤;
2、急性心肌梗塞;
3、脑中风后遗症;
4、重大器官移植术或造血干细胞移植术;
5、冠状动脉搭桥术(或称冠状动脉旁路移植术);
6、终末期肾病(或称慢性肾功能衰竭尿毒症期);
7、多个肢体缺失;
8、急性或亚急性重症肝炎;
9、良性脑肿瘤;
10、慢性肝功能衰竭失代偿期;
11、脑炎后遗症或脑膜炎后遗症;
12、深度昏迷;
13、双耳失聪;
14、双目失眠;
15、瘫痪;
16、心脏瓣膜手术;
17、严重阿尔茨海默病;
18、严重脑损伤;
19、严重帕金森病;
20、严重Ⅲ度烧伤;
21、严重原发性肺动脉高压;
22、严重运动神经元病;
23、语言能力丧失;
24、重型再生障碍性贫血;
25、主动脉手术。
购买重疾险时,应考虑以下几个关键因素以确保选择最合适的保险产品:
保障类型:重疾险分为消费型和返还型,根据自身经济条件、保障需求,选择合适的类型。
保障期限:重疾险分为定期型和终身型。定期型只保到某一时间,终身型保终身且保费高。
保障范围:重疾险保障的病种一般在25-30种,但有些重疾发病概率低,保障意义不大。
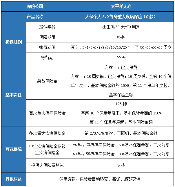
太保个人3.0终身重疾险(C款)

1、从投保规则来看
相比于市场上的其他同类产品,太保个人3.0终身重疾险(C款)投保年龄上限至70周岁。
缴费方式多达十四种,您可以根据自身的需求,选择合适的缴费期间。
此外,这款产品的等待期仅为90天,这意味着,更早的获得保障。
2、从重疾保障来看
前10个保单年度,首次重疾赔付150%基本保险金额,加强家庭责任期保障深度。
若选择了多次重大疾病保险金,首次重疾赔付之后确诊不同组内重疾均可获得100%基本保额的赔付。
125种重疾分6组,最多赔6次,每次重疾间隔期为365天。
3、从豁免保费来看
交费期内,如果选择了相应保险责任。
投保人确诊轻症、中症、重疾、身故,或被保险人确诊轻症、中症、重疾。
则可以豁免后续未交纳的保险费,保障更贴心。
4、从保单权益来看
太保个人3.0终身重疾险(C款)的保单权益也很丰富。
在呵护健康的同时,让资金周转更加灵活,助您无忧。