您需要

1位 2位 3位
保险客服为您解答【多家对比更放心】

人保健康锦绣人生(传世版)终身护理保险保什么?值得买吗?

来源:保险海整理 浏览量:0 发布时间:2024-09-14 17:22  
导读:人保健康锦绣人生(传世版)终身护理保险是由中国人保健康承保的护理险。这款产品最高支持75周岁人群进行投保,提供护理保险金、护理关爱金、疾病身故保险金等保障。那么,人保健康锦绣人生(传世版)终身护理保险保什么?值得买吗?

人保健康锦绣人生(传世版)终身护理保险投保规则

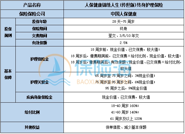
  投保年龄:28天-75周岁

  保险期间:终身

  交费期间:趸交、3/5/10年交

  有效保额:2.5%

人保健康锦绣人生(传世版)终身护理保险保什么?值得买吗?

人保健康锦绣人生(传世版)终身护理保险保什么?

  如图所示:

人保健康锦绣人生(传世版)终身护理保险保什么?值得买吗?

  护理保险金:

  18周岁前,现金价值、已交保费,较大值;

  18周岁后,缴费期满前,已交保费×给付比例、现金价值,较大值;

  18周岁后,缴费期满后,有效保额、现金价值、已交保费×给付比例,较大值。

  护理关爱金:

  65周岁至75周岁之间,3%现金价值;

  75周岁至95周岁之间,6%现金价值;

  95周岁之后,9%现金价值。

  疾病身故保险金:

  现金价值、已交保费,较大值。

人保健康锦绣人生(传世版)终身护理保险值得买吗?

  李女士,40岁,为自己投保人保健康锦绣人生(传世版)终身护理保险。

  缴费期间:5年交;

  年交保费:10万元;

  基本保险金额:388250元。

  则保障利益如下:人保健康锦绣人生(传世版)终身护理保险保什么?值得买吗?

  注:以上为案例演示,具体以条款/实际为准!

  总结一下,以上就是“人保健康锦绣人生(传世版)终身护理保险保什么?值得买吗?”的全部内容,如果您想要了解更多内容,可以点击“免费保险咨询”,预约1对1的保险咨询服务。

版权声明:凡本网站注明“来源:保险海整理”的文章,版权均属保险海所有,如需转载,请按照相关规定获得授权。未经授权,禁止转载、摘编,如有违反,追究法律责任;资讯内容中如有提及保险产品信息仅供参考,具体请以保险公司官方正式条款为准;如有涉及信息准确性偏差,请联系保险海官方客服。
车险-车险报价-车险投保-保险海

健康险

Insurance
高级保险顾问帮您量身定制方案

您需要

1位 2位 3位
保险客服为您解答【多家对比更放心】

Copyright ©2017-2026 保险海 版权所有

网站备案号: 闽ICP备16037912号 闽公安网备35020302001939号

保险海是一个网上买保险网站,推荐合适保险代理人、提供在线保险咨询服务。网站地图

买保险,保险咨询,欢迎拨打免费保险客服热线

0592-3119715