您需要
1位 2位 3位
富德生命人寿保险股份有限公司是一家在中国运营多年的保险公司,拥有雄厚的资金实力和稳健的财务状况。
富德生命人寿严格遵守监管规定,致力于保护客户的权益,为客户提供可靠的保险保障。
富德生命人寿的养老年金险产品以其高领取、高现价和高身故保障等特点在市场上具有较高的竞争力。
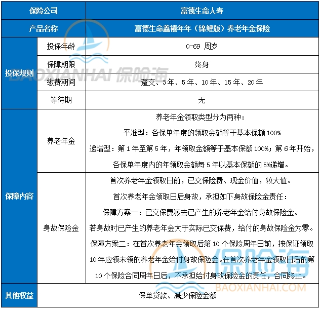
富德生命鑫禧年年(锦鲤版)养老年金保险

1、投保年龄广泛
富德生命鑫禧年年(锦鲤版)养老年金保险支持0-69周岁人群投保,不管是小孩,还是老人,都有机会参与保障。
2、缴费方式多样
富德生命鑫禧年年(锦鲤版)养老年金保险提供趸交、3年、5年、10年、15年、20年多种缴费方式,您可选择合适缴费方案。
3、领取方式灵活
富德生命鑫禧年年(锦鲤版)养老年金保险领取类型多样,可选保额5%递增领取,财富增值稳定,满足对未来的各种需求。
4、保障方案自选
富德生命鑫禧年年(锦鲤版)养老年金保险保障方案自选,可选择保障方案二保证领取,稳享人生,鑫禧年年。
5、保单权益丰富
富德生命鑫禧年年(锦鲤版)养老年金保险除了保单贷款、减少基本保额的功能,还可享健康管理、医疗资源、生活协助等健康养老服务。
富德生命鑫禧年年美好生活版养老年金保险(A款)

1、缴费灵活
富德生命鑫禧年年美好生活版养老年金保险(A款)缴费期可选择趸交、3年、5年、10年、15年、20年,您可按需选择合适的方案。
2、终身保障
富德生命鑫禧年年美好生活版养老年金保险(A款)提供长期稳定的养老保障,确保投保人能够持续获得经济支持,无惧长寿风险。
3、养老服务
富德生命鑫禧年年美好生活版养老年金保险(A款)享有居家适老化养老服务、健康养老服务,满足了未来多样化的养老需求。
4、权益实用
富德生命鑫禧年年美好生活版养老年金保险(A款)还有减少保险金额、保单贷款的权益,若遇上资金周转问题,由您灵活安排。