您需要
1位 2位 3位
增额终身寿险是非常可靠的。
增额终身寿险不仅可以提供身故保障,还具有储蓄功能,能够帮助用户实现资产的长期增值。
从保险公司的监管机制到产品的设计,增额终身寿险都力求保障消费者的利益,确保资金的安全和增值。
对于希望在安全稳健的环境下实现资产增值,同时又准备进行长期投资的人来说,增额终身寿险是一个很好的选择。
增额终身寿险的保额通常会随着时间的推移而增长,这意味着在长期持有保单的情况下,保额会持续增加。
保障和增额比例、收益都会白纸黑字地写进合同,不会因为保险公司经营不善或遭遇不可预测的变故而影响保单的利益。
此外,额终身寿险可以指定受益人,通过合理的保单规划,可以实现财富的定向传承,确保财富按照被保险人的意愿进行传承。
太保鑫满溢2.5(至尊版)终身寿险

1、保额递增
太保鑫满溢2.5(至尊版)终身寿险的有效保额每年递增2.5%,随着时间的推移,保障力度会逐渐增强。
这种设计不仅能够有效抵御通货膨胀带来的风险,还能让客户的保障水平逐年提升,确保在未来能够拥有更加充足的保障。
2、保障终身
太保鑫满溢2.5(至尊版)终身寿险提供终身的身故或全残保障,确保家庭经济安全。
无论在任何年龄阶段,如果被保险人遭遇不幸,保险公司都会按照合同约定给付保险金,为家庭提供经济上的支持和保障。
3、投保灵活
太保鑫满溢2.5(至尊版)终身寿险具有广泛的投保年龄范围,覆盖了从刚出生满30天到75周岁的人群。
交费方式灵活多样,支持一次性支付、3年交、5年交、10年交等多种选择。
不仅满足了不同客户的保障需求,还增加了投保的便利性,使得更多的人能够轻松投保。
4、权益实用
太保鑫满溢2.5(至尊版)终身寿险享有保单贷款、保险费自动垫交的权益。
贷款金额不得超过合同的现金价值扣除各项欠款后余额的80%,每次贷款期限最长不超过6个月。
若是遇上急需资金的情况,可向保险公司申请,解决燃眉之急。
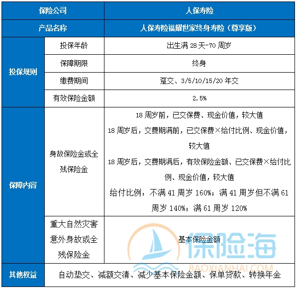
人保寿险福耀世家终身寿险(尊享版)

1、保额递增,安心无忧
人保寿险福耀世家终身寿险(尊享版)从第二个保单年度起,各保单年度的有效保险金额按基本保险金额以2.5%年复利形式增加。
随着时间的推移,保额的也在逐步增加,意味着被保险人在面临生活中的各种风险时,能够获得更高的保障。
2、投保灵活,覆盖广泛
人保寿险福耀世家终身寿险(尊享版)支持出生满28天至70周岁的人群投保,覆盖范围广泛。
在缴费期限方面,消费者可以根据自身实际情况选择趸交或年交,最长可达20年交。
这一设计确保了不同年龄段的消费者都能找到适合自己的保障方案,充分满足了不同经济实力的投保需求。
3、双重保障,稳定守护
人保寿险福耀世家终身寿险(尊享版)双重保障责任,为消费者提供了稳定的保障。
提供了意外身故或全残保险金和重大自然灾害意外身故或全残保险金责任,这进一步增强了保障力度。
4、权益丰富,贴心实用
在保单权益方面,人保寿险福耀世家终身寿险(尊享版)同样表现出色。
这款产品支持保费自动垫交、减额交清、减保、保单贷款以及年金转换等功能,为消费者提供丰富的保单管理选择。
这些权益不仅实用,而且灵活,能够帮助消费者应对各种突发状况。
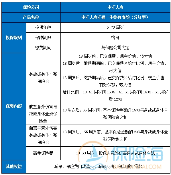
中汇人寿汇福一生终身寿险(分红型)

1、多重保障,关爱全面
中汇人寿汇福一生终身寿险(分红型)不仅提供了基本的身故或身体全残保险金,还额外包含了航空意外伤害身故或身体全残保险金、自驾车意外伤害身故或身体全残保险金,以及豁免保险费等多重保障。这些保障内容全面而细致,为投保人提供了全方位的关爱和保护。
2、红利分配,分享成果
中汇人寿汇福一生终身寿险(分红型)作为一款分红保险产品,保险公司将实际经营产生的盈余,按一定比例向保险单持有人进行红利分配。这种红利分配方式,使得投保人在获得保障的同时,还能享受潜在的分红收益,增加了保单的附加值。
3、终身保障,守护一生
中汇人寿汇福一生终身寿险(分红型)作为一款终身寿险产品,其最大的特点在于提供终身的保障。无论投保人因何种原因(包括意外事故和疾病)导致身故或全残,都可以获得等同甚至超过保险金额的保险金给付。这种终身的保障承诺,为投保人和家人提供了长期且稳定的保障。