您需要

1位 2位 3位
保险客服为您解答【多家对比更放心】

友邦传世盈佳荣耀版终身寿险(分红型)保障内容是什么?值得买吗?

来源:保险海整理 浏览量:0 发布时间:2023-11-03 09:52  
导读:友邦传世盈佳荣耀版终身寿险(分红型)是由友邦保险承保的寿险。这款产品最高支持70周岁人群进行投保,提供身故或全残保障,还提供保单贷款、自动垫交、减额交清等权益。那么,友邦传世盈佳荣耀版终身寿险(分红型)保障内容是什么?值得买吗?

友邦传世盈佳荣耀版终身寿险(分红型)投保规则

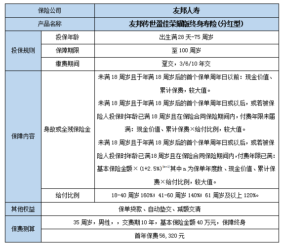
  投保年龄:出生满7天-70周岁

  保险期间:终身

  交费期限:趸交/3年交/6年交/10年交/15年交/20年交

友邦传世盈佳荣耀版终身寿险(分红型)保障内容是什么?值得买吗?

友邦传世盈佳荣耀版终身寿险(分红型)保障内容是什么?

  如图所示:

友邦传世盈佳荣耀版终身寿险(分红型)保障内容是什么?值得买吗?

  身故或全残保险金

  (1)若被保险人投保时年龄未满18周岁且于年满18周岁后的首个保单周年日以前(若保单周年日与被保险人生日是同一日期,则自被保险人18周岁生日以前)身故或全残,则该身故保险金或全残保险金等于被保险人身故或全残发生时下列两项中金额较大者:

  ①保证利益的现金价值;

  ②保险合同的累计保险费。

  (2)若被保险人投保时年龄未满18周岁且于年满18周岁后的首个保单周年日或以后(若保单周年日与被保险人生日是同一日期,则于被保险人18周岁生日或以后)身故或全残,或若被保险人投保时年龄已满18周岁且在保险合同保险期间内身故或全残,则:若付费年限未届满,则该身故保险金或全残保险金等于被保险人身故或全残发生时下列两项中金额较大者:

  ①保证利益的现金价值;

  ②保险合同的累计保险费×对应比例。

  若付费年限已届满,则该身故保险金或全残保险金等于被保险人身故或全残发生时下列三项中金额较大者:

  ①保险合同的基本保险金额×(1+2.5%)(n-1),其中n为保单年度数;

  ②保证利益的现金价值;

  ③保险合同的累计保险费×对应比例。对应比例:18-40周岁160%;41-60周岁140%;61周岁及以上120%。

友邦传世盈佳荣耀版终身寿险(分红型)值得买吗?

  友邦传世盈佳荣耀版终身寿险(分红型)投保年龄在出生满7天到70周岁之间,投保范围广,为更多人群提供保障。

  而且,这款产品具有趸交、3年交、6年交、10年交、15年交、20年交等缴费方式,缴费灵活,减轻缴费带来的经济压力。

  这款产品提供身故或全残保险金保障,还提供保障利益、累计增值红利,双重呵护更稳妥,身价年年升高。

  不仅如此,这款产品还提供保单贷款、自动垫交、减额交清等权益,权益实用性高,都可用于缓解经济困难。

  综合来看,友邦传世盈佳荣耀版终身寿险(分红型)不仅投保年龄广,而且缴费灵活,还是值得买的。

什么是终身寿险分红型保险?

  终身寿险分红型保险是一种人寿保险,它是指在保障期限内,如果被保险人身故,保险公司会按照保单合同规定赔付一定的金额给保险受益人。这份保单是具备分红收益的。

  分红型终身寿险的优势在于能在一定程度上抵御通货膨胀。通过保费的缴纳,这类费用在扣除了保险公司的工本费、管理成本等之后一分为二,一部分作为撬动人身死亡杠杆的保障保费支出;另一部分则作为投资资金,由保险公司进行投资运营,获得收益后再分配给投保人。

版权声明:凡本网站注明“来源:保险海整理”的文章,版权均属保险海所有,如需转载,请按照相关规定获得授权。未经授权,禁止转载、摘编,如有违反,追究法律责任;资讯内容中如有提及保险产品信息仅供参考,具体请以保险公司官方正式条款为准;如有涉及信息准确性偏差,请联系保险海官方客服。
车险-车险报价-车险投保-保险海

寿险

Insurance
高级保险顾问帮您量身定制方案

您需要

1位 2位 3位
保险客服为您解答【多家对比更放心】

Copyright ©2017-2026 保险海 版权所有

网站备案号: 闽ICP备16037912号 闽公安网备35020302001939号

保险海是一个网上买保险网站,推荐合适保险代理人、提供在线保险咨询服务。网站地图

买保险,保险咨询,欢迎拨打免费保险客服热线

0592-3119715