您需要
1位 2位 3位中华联合人寿保险股份有限公司 (简称中华人寿),是中华联合保险集团股份有限公司(简称中华保险)旗下子公司,成立于2015年,是一家全国性国有控股股份制人寿保险公司,注册资本金为人民币29亿元,总部设在北京。截至2023年12月底,公司资产总额318.2亿元。目前,公司已在新疆、北京、河北、四川、天津开设分支机构。
中华人寿遵从“稳健永续、价值发展”的经营理念,秉承“诚信、守护、包容、共享”的核心价值观,始终坚持以客户为中心,从客户的实际需要出发,不断创新与丰富保险服务内容,完善保险服务手段,竭力为有保险需求的个人和家庭提供全方位、高品质、高效率的保险保障和财富管理服务。
中华联合保险官网:http://life.cic.cn/
中华联合保险电话:95585
【中华福多多(荣耀版)终身寿险】

1、投保范围广泛
中华福多多(荣耀版)终身寿险的被保险人投保年龄范围为0周岁(须出生满30日)至70周岁,覆盖年龄周期长,能够满足更多人群需求。
2、保额逐年递增
中华福多多(荣耀版)终身寿险自第二个保单年度起,当年度有效保险金额的数值等于上一个保单年度的当年度有效保险金额乘以(1+3%)。
3、保单权益实用
中华福多多(荣耀版)终身寿险享有减少基本保险金额、保单贷款的权益。若是遇上资金周转困难,可以向保险公司申请保单贷款,解决燃眉之急。
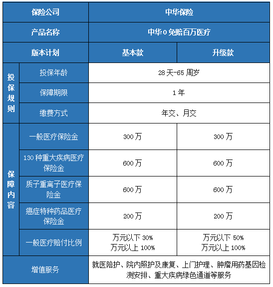
【中华0免赔百万医疗】

1、保障全,保额高
中华0免赔百万医疗保障范围广,包括了一般疾病、意外伤害、重大疾病,以及特种药品等,最高可赔付600万元。
2、质子重离子医疗保障
中华0免赔百万医疗提供质子重离子医疗保险金,最高600万元保障,减轻大病压力,有效提高癌症的生存率。
3、一站式就医服务
中华0免赔百万医疗免费提供一站式就医服务,把握最佳治疗时期,不耽误治疗时间。
4、性价比高,自主选择
中华0免赔百万医疗提供了基础版和升级版两个计划,保费最低只需要46.3元起,满足更多人群需求。
5、0免赔
中华0免赔百万医疗1万元以下最高报销50%,1万元以上最高可报销100%
【中华福(经典版)终身重疾险(A款)】

1、投保规则灵活
中华福(经典版)终身重疾险(A款)最高支持0-60周岁人群投保,相比于大多数同类产品的0-55周岁,还是比较有优势的。
交费方式分为5年交、10年交、15年交、19年交、20年交、30年交,您可以根据自身的经济条件,选择合适的缴费期间。
此外,中华福(经典版)终身重疾险(A款)的等待期仅为90天,这就意味着,可以更早的获得保障。
2、保障内容全面
中华福(经典版)终身重疾险(A款)基本保障涵盖了重疾、中/轻症、身故/全残保险金等责任。
覆盖范围广泛,其中重疾包括了110中、中/轻症包括了20/40种,为您提供更加安心的守护。
另外,这款产品还有恶性肿瘤-重度关爱保险金、恶性肿瘤-重度二次给付关爱保险金两项可选责任,由您自由选择。
3、保单权益实用
中华福(经典版)终身重疾险(A款)还享有保单贷款的权益。
贷款金额不得超过合同现金价值的80%扣除各项欠款及利息后的余额。
每次贷款期限最长不超过6个月。
若是遇上资金周转困难,可帮助您解决燃眉之急。