您需要

1位 2位 3位
保险客服为您解答【多家对比更放心】

中英人寿爱守护2024重疾险怎么样?值得买吗?案例演示

来源:保险海整理 浏览量:0 发布时间:2024-04-15 10:55  
导读:中英人寿爱守护2024重疾险是中英人寿承保的一款重大疾病保险产品。这款产品支持0-60周岁人群投保,缴费期最长30年,涵盖了重疾、中/轻症、少儿/成人特定疾病、身故、豁免保费、特定失能疾病保险金等保障。那么,中英人寿爱守护2024重疾险怎么样?值得买吗?案例演示。

中英人寿爱守护2024重疾险投保须知

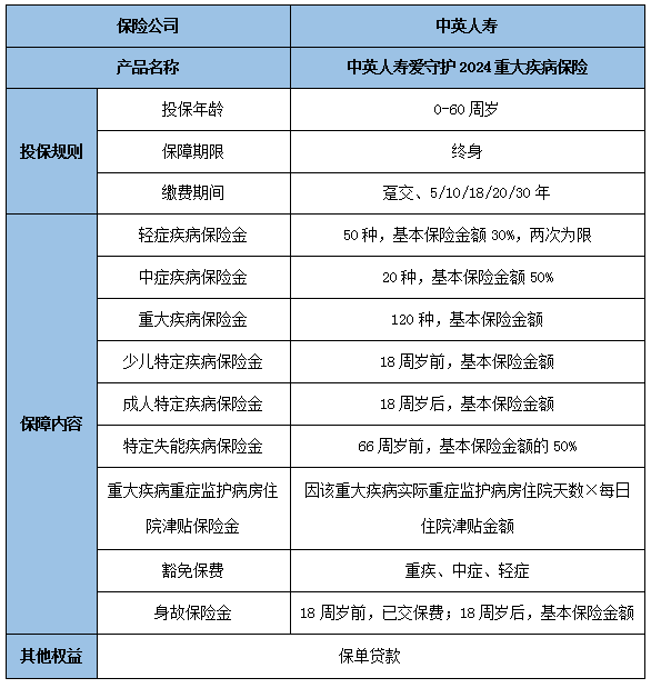
  投保年龄:0-60周岁

  保障期限:终身

  缴费期间:趸交、5/10/18/20/30年

中英人寿爱守护2024重疾险怎么样?值得买吗?案例演示

中英人寿爱守护2024重疾险怎么样?

  1、投保宽泛

  目前市场上的重疾险产品,通常投保年龄最高在55周岁。中英人寿爱守护2024重疾险支持0-60周岁人群,惠及更多人群。

  2、缴费灵活

  中英人寿爱守护2024重疾险提供了趸交、5年、10年、18年、20年、30年多种缴费方式,您可以根据自身经济条件选择。

  3、保障全面

  这款产品涵盖重疾、中/轻症、少儿/成人特定疾病、身故、豁免保费、特定失能疾病保险金等保障,为您提供全方位守护。

  4、保单贷款

  中英人寿爱守护2024重疾险享有保单贷款的保单权益,若是遇上资金周转困难,可向保险公司申请,助您解决燃眉之急。

中英人寿爱守护2024重疾险保什么?

中英人寿爱守护2024重疾险怎么样?值得买吗?案例演示

  轻症疾病保险金:50种,基本保险金额的30%,两次为限

  中症疾病保险金:20种,基本保险金额的50%

  重大疾病保险金:120种,基本保险金额

  少儿特定疾病保险金:18周岁前,基本保险金额

  成人特定疾病保险金:18周岁后,基本保险金额

  特定失能疾病保险金:66周岁前,基本保险金额的50%

  重大疾病重症监护病房住院津贴保险金:因该重大疾病实际重症监护病房住院天数×每日住院津贴金额,其中每日住院津贴金额为基本保险金额的千分之三

  豁免保费:重疾、中症、轻症

  身故保险金:18周岁前,已交保费;18周岁后,基本保险金额

中英人寿爱守护2024重疾险值得买吗?案例演示

  赵先生,40周岁,投保了中英人寿爱守护2024重疾险。

  缴费期间:10年;

  保障期限:终身;

  基本保险金额:30万元;

  年交保费:21543元。

  那么,赵先生获得的保单利益如下:

中英人寿爱守护2024重疾险怎么样?值得买吗?案例演示

  注:以上为案例演示,具体以合同条款为准!

版权声明:凡本网站注明“来源:保险海整理”的文章,版权均属保险海所有,如需转载,请按照相关规定获得授权。未经授权,禁止转载、摘编,如有违反,追究法律责任;资讯内容中如有提及保险产品信息仅供参考,具体请以保险公司官方正式条款为准;如有涉及信息准确性偏差,请联系保险海官方客服。
车险-车险报价-车险投保-保险海

健康险

Insurance
高级保险顾问帮您量身定制方案

您需要

1位 2位 3位
保险客服为您解答【多家对比更放心】

Copyright ©2017-2026 保险海 版权所有

网站备案号: 闽ICP备16037912号 闽公安网备35020302001939号

保险海是一个网上买保险网站,推荐合适保险代理人、提供在线保险咨询服务。网站地图

买保险,保险咨询,欢迎拨打免费保险客服热线

0592-3119715