您需要

1位 2位 3位
保险客服为您解答【多家对比更放心】

阳光保险i保互联网终身重疾险保什么?有什么特点?

来源:保险海整理 浏览量:0 发布时间:2023-07-04 11:51  
导读:阳光保险i保互联网终身重疾险是由阳光保险承保的重疾险。这款产品最高支持50周岁人群投保,提供六种缴费方式,涵盖120种重大疾病、30种中症重疾、30种轻症重疾、20种少儿特定疾病等疾病保障。那么,阳光保险i保互联网终身重疾险保什么?有什么特点?

阳光保险i保互联网终身重疾险投保规则

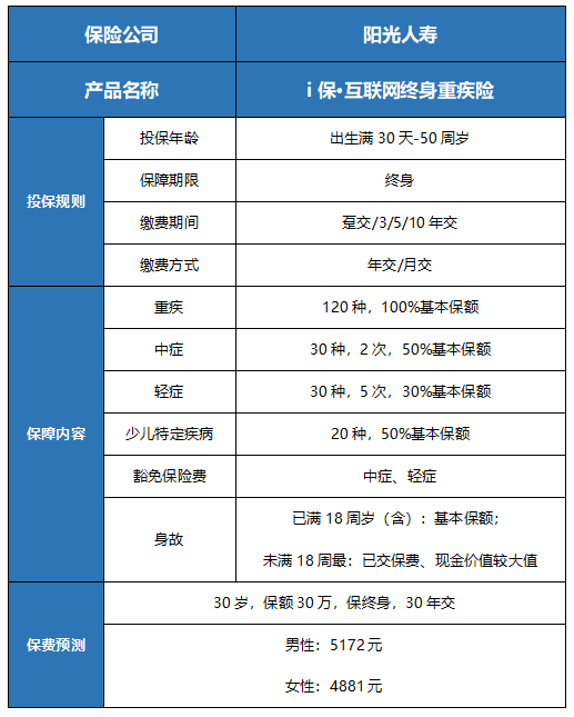
  投保年龄:出生满30天-50周岁(含)

  保险期间:终身

  交费期间:一次交清、3/5/10/20/30年

  职业限制:1-4类

  交费方式:月交或年交

  犹豫期:15日

  等待期:180日

阳光保险i保互联网终身重疾险保什么?有什么特点?

阳光保险i保互联网终身重疾险保什么?

  如图所示:

阳光保险i保互联网终身重疾险保什么?有什么特点?

  轻症重疾或中症重疾豁免保险费:确诊轻症重疾或中症重疾,免交剩余保费。

  身故保险金:身故时已满18周岁(含),赔付基本保额;身故时未满18周岁,赔付累计已交保险费与现金价值较大者。

  少儿特定重大疾病保险:年满18周岁前,首次确诊少儿特定疾病给付重大疾病保险金的同时,按照确诊时保险合同基本保险金额的50%给付少儿特定疾病保险金。

  中症重疾保险金:30种中症重疾,每次给付50%基本保额,最多2次。

  轻症重疾保险金:30种轻症重疾,每次给付30%基本保额,最多给付5次。

  重大疾病保险金:120种重大疾病,给付100%基本保额。


阳光保险i保互联网终身重疾险有什么特点?

  1、保障全面

  阳光保险i保互联网终身重疾险覆盖180种疾病。其中,120种重大疾病、30种中症重疾、30种轻症重疾、20种少儿特定疾病。

  2、少儿特定疾病额外赔

  阳光保险i保互联网终身重疾险在给付重大疾病保险金的同时,按照合同约定给付50%的少儿特定疾病保险金。

  3、缴费灵活

  阳光保险i保互联网终身重疾险提供一次交清、3年交、5年交、10年交、20年交、30年交等缴费方式,投保人可以根据自身情况进行灵活投保。

终身重疾险的优点有哪些?

  终身重疾险的优点如下:

  1、保障期间长

  终身重疾险可以提供终身保障,保障时间长,不需要担心续保问题。而定期重疾险则需要担心续保问题,如果保险到期,不仅失去了保障,并且若健康状况发生变化或年龄太大了,那么很可能无法再购买重疾险了。

  2、保障更全面

  终身重疾险的保障内容通常比较全面,会覆盖重疾、轻症、中症、身故等保障,基本能覆盖人生中的疾病风险。

  3、理赔的概率比较高

  一般终身重疾险会提供身故责任,如果是储蓄型的终身重疾险,那么即使被保险人在保险期间内没有发生重疾理赔,之后身故都是可以赔的。并且储蓄型重疾险的保单现金价值比较高。

版权声明:凡本网站注明“来源:保险海整理”的文章,版权均属保险海所有,如需转载,请按照相关规定获得授权。未经授权,禁止转载、摘编,如有违反,追究法律责任;资讯内容中如有提及保险产品信息仅供参考,具体请以保险公司官方正式条款为准;如有涉及信息准确性偏差,请联系保险海官方客服。
车险-车险报价-车险投保-保险海

健康险

Insurance
高级保险顾问帮您量身定制方案

您需要

1位 2位 3位
保险客服为您解答【多家对比更放心】

Copyright ©2017-2026 保险海 版权所有

网站备案号: 闽ICP备16037912号 闽公安网备35020302001939号

保险海是一个网上买保险网站,推荐合适保险代理人、提供在线保险咨询服务。网站地图

买保险,保险咨询,欢迎拨打免费保险客服热线

0592-3119715