您需要

1位 2位 3位
保险客服为您解答【多家对比更放心】

华夏人寿菩提树少儿重疾险产品如何?有什么亮点?

来源:保险海整理 浏览量:0 发布时间:2023-07-03 15:01  
导读:华夏人寿菩提树少儿重疾险是由华夏人寿承保的重疾险。这款产品最高支持20周岁人群投保,有着灵活的缴费方式,提供重疾、中症、轻症、少儿特定疾病、身故或全残等等保障,重疾赔付力度大,最高赔付达6次。那么,华夏人寿菩提树少儿重疾险产品如何?有什么亮点?

华夏人寿菩提树少儿重疾险投保规则

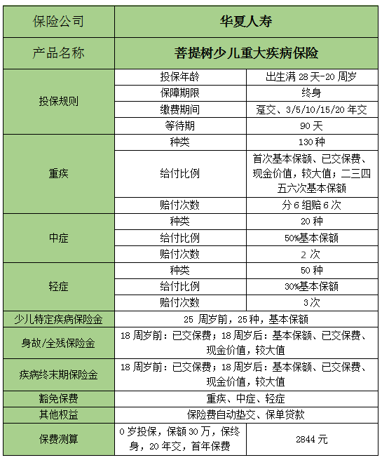
  投保年龄:出生满28天-20周岁

  保障期限:终身

  缴费期间:趸交、3/5/10/15/20年交

  等待期:90天

华夏人寿菩提树少儿重疾险产品如何?有什么亮点?

华夏人寿菩提树少儿重疾险产品如何?

  如图所示:

华夏人寿菩提树少儿重疾险产品如何?有什么亮点?

  重疾:130种,分6组赔6次,首次基本保额、已交保费、现金价值,较大值;二三四五六次基本保额。

  中症:20种,赔付2次,50%基本保额。

  轻症:50种,赔付3次,30%基本保额。

  少儿特定疾病保险金:25周岁前,25种,基本保额。

  身故/全残保险金:18周岁前:已交保费;18周岁后:基本保额、已交保费、现金价值,较大值。

  疾病终末期保险金:18周岁前:已交保费;18周岁后:基本保额、已交保费、现金价值,较大值。

  豁免保费:重疾、中症、轻症。

华夏人寿菩提树少儿重疾险有什么亮点?

  1、等待期短

  华夏人寿菩提树少儿重疾险等待期只有90天,与市面上180天的等待期相比,等待期短,可以更快 享受保障。

  2、重疾多次赔付

  华夏人寿菩提树少儿重疾险130种重疾,分6组赔6次,首次赔付是基本保额、已交保费、现金价值三者中较大值,剩下的赔付则是基本保额。

  3、缴费灵活

  华夏人寿菩提树少儿重疾险缴费方式有趸交、3年交、5年交、10年交、15年交、20年交等,可选择性强,满足多元化的需求。

华夏人寿菩提树少儿重疾险可靠吗?

  华夏保险成立于2006年12月,是一家全国性、股份制人寿保险公司,注册资本金153亿元,总部设在北京。

  目前设有24家直属分公司, 分支机构合计673家(含筹),人力规模近16万人。

  连续两年上榜《财富》世界500强。截至2023年5月底,华夏人寿累计总保费1461.8亿元,市场排名第四。

  总的来看,华夏人寿菩提树少儿重疾险是由华夏人寿承保的重疾险,重疾多次赔付,自然可靠了。

版权声明:凡本网站注明“来源:保险海整理”的文章,版权均属保险海所有,如需转载,请按照相关规定获得授权。未经授权,禁止转载、摘编,如有违反,追究法律责任;资讯内容中如有提及保险产品信息仅供参考,具体请以保险公司官方正式条款为准;如有涉及信息准确性偏差,请联系保险海官方客服。
车险-车险报价-车险投保-保险海

健康险

Insurance
高级保险顾问帮您量身定制方案

您需要

1位 2位 3位
保险客服为您解答【多家对比更放心】

Copyright ©2017-2026 保险海 版权所有

网站备案号: 闽ICP备16037912号 闽公安网备35020302001939号

保险海是一个网上买保险网站,推荐合适保险代理人、提供在线保险咨询服务。网站地图

买保险,保险咨询,欢迎拨打免费保险客服热线

0592-3119715