您需要

1位 2位 3位
保险客服为您解答【多家对比更放心】

喜燕宝孕中险保障内容是什么?值得买吗?

来源:保险海整理 浏览量:0 发布时间:2022-11-09 11:04  
导读:喜燕宝孕中险是利宝保险针对孕妇和新生儿提供健康保障的产品,该产品承保投保年龄为18-42周岁,支持孕周为12周以上的准妈妈投保,提供两个保障计划,不仅保准妈妈还保新生儿,保障内容包括妊娠身故保险金、人工流产医疗保险金、新生儿门诊医疗保险金、住院医疗保险金、新生儿先天性疾病医疗保险金等。那么,喜燕宝孕中险保障内容是什么?值得买吗?

喜燕宝孕中险投保规则

  投保年龄:18-42周岁

  承保对象:孕周为12周以上的准妈妈

  等待期:无

喜燕宝孕中险保障内容是什么?值得买吗?

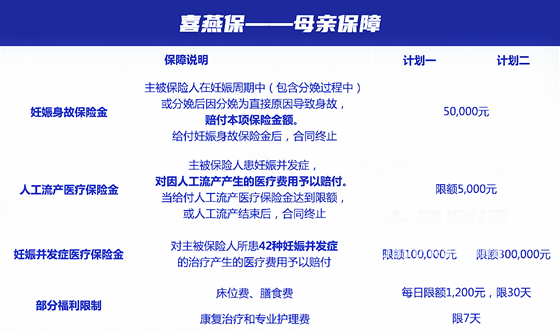
喜燕宝孕中险保什么?

  如图所示:

喜燕宝孕中险保障内容是什么?值得买吗?

喜燕宝孕中险保障内容是什么?值得买吗?

喜燕宝孕中险值得买吗?

  喜燕宝孕中险是中间带和永利保险承保的,支持18-42周岁且孕周为12周以上的准妈妈投保。

  这款产品保障覆盖全面,覆盖了整个孕期可能出现的各种异常情况,包括孕妈妈和新生儿的并发症。

  孕妈妈的保障包括孕妈妈身故责任的保障,必要的流产费用报销和42种孕妈妈妊娠并发症的保障,产前并发症27种、产时并发症8种、产后并发症7种,全面保障生产全过程。

  新生儿的保障有新生儿门诊、住院和13种先天性疾病的保障。可以在保障期内覆盖孩子疾病和意外。

  此外,这款产品还支持送药上门、住院绿通、住院垫付、二次诊疗、儿童检查等多种增值服务。

  综合来看,这款产品承保年龄广,保障责任丰富,还是值得考虑的。

喜燕宝孕中险靠谱吗?

  MediLink 中文名叫中间带,这是一家专业从事健康保险管理的第三方服务公司,成立于2005年,算得上是较早进入中高端医疗险领域的公司。

  目前在国内组建的医疗网络涵盖了近3000家公立医院的国际部、特需部、高端私立医院,也与众多保险公司有过合作。

  喜燕宝孕中险是中间带和永利保险联合推出的高端母婴医疗险产品,保障内容全面,保费性价比高,自然是靠谱的。

版权声明:凡本网站注明“来源:保险海整理”的文章,版权均属保险海所有,如需转载,请按照相关规定获得授权。未经授权,禁止转载、摘编,如有违反,追究法律责任;资讯内容中如有提及保险产品信息仅供参考,具体请以保险公司官方正式条款为准;如有涉及信息准确性偏差,请联系保险海官方客服。
车险-车险报价-车险投保-保险海

健康险

Insurance
高级保险顾问帮您量身定制方案

您需要

1位 2位 3位
保险客服为您解答【多家对比更放心】

Copyright ©2017-2026 保险海 版权所有

网站备案号: 闽ICP备16037912号 闽公安网备35020302001939号

保险海是一个网上买保险网站,推荐合适保险代理人、提供在线保险咨询服务。网站地图

买保险,保险咨询,欢迎拨打免费保险客服热线

0592-3119715