您需要

1位 2位 3位
保险客服为您解答【多家对比更放心】

光大永明人寿光明守护重疾险怎么样?保什么?

来源:保险海整理 浏览量:0 发布时间:2022-01-07 10:12  
导读:光大永明人寿光明守护重疾险怎么样?这是一款比较灵活的终身重疾险产品,由光大永明人寿承保,最高支持55周岁人群投保,缴费期最长30年,覆盖广,保障内容丰富,可选责任按需搭配,自主选择。那么,光大永明人寿光明守护重疾险怎么样?保什么?

光大永明人寿光明守护重疾险怎么样?

光大永明人寿光明守护重疾险怎么样?保什么?

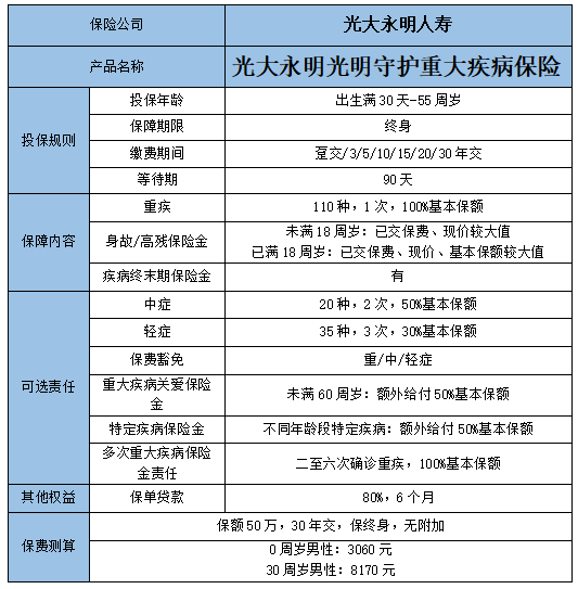
  投保年龄:30天-55岁,投保年龄范围比较广,可以覆盖大部分人群。

  保障期限:终身,可以为消费者提供长期稳定的疾病保障。

  缴费期限:一次性缴清/3/5/10/15/20/30年交,缴费期限越长,越可以减轻消费者的保费压力。

光大永明人寿光明守护重疾险保什么?

  如图所示:

光大永明人寿光明守护重疾险怎么样?保什么?

  以下是部分条款解析:

  1、重症

  包括了110种重大疾病,首次确诊赔付100%基本保额,可选择重疾多次赔付责任,2-6次赔付100%基本保额。

  2、中症(可选)

  包括了20种中症疾病,可赔付2次,每次50%基本保额,且无间隔期。

  3、轻症(可选)

  包括了35种轻症疾病,可赔付3次,每次30%基本保额,且无间隔期。

  4、重大疾病关爱保险金(可选)

  若被保险人因意外伤害,或于本合同生效(或最后复效)之日起 90 日后因意外伤害以外的原因, 确诊首次患有合同所定义的重大疾病中的任意一种或多种,且被保险人确诊时未满 60 周岁的,在给付首次重大疾病保险金的同时,将按合同基本保险金额的 50% 额外向疾病保险金受益人给付重大疾病关爱保险金。

  5、特定疾病保险金(可选)

  若被保险人因意外伤害,或于本合同生效(或最后复效)之日起 90 日后因意外伤害以外的原因,确诊首次患有合同所定义的特定疾病中的任意一种或多种,在给付首次重大疾病保险金的同时,将按合同基本保险金额的 50% 额外向疾病保险金受益人给付特定疾病保险金。

  被保险人 18 周岁前首次确诊:白血病、重大器官移植术、或造血干细胞移植术、严重脑损伤、严重心肌病、严重川崎病冠状动脉瘤手术、斯蒂尔病(全身型幼年类风湿性关节炎)。

  被保险人年满 18 周岁(含)后首次确诊:白血病、肾恶性肿瘤——重度、胰腺恶性肿瘤——重度、淋巴恶性肿瘤——重度、结肠恶性肿瘤——重度、直肠恶性肿瘤——重度、乳腺恶性肿瘤——重度、宫颈恶性肿瘤——重度、前列腺恶性肿瘤——重度、睾丸恶性肿瘤——重度。

光大永明人寿光明守护重疾险值得买吗?

  光明守护是光大永明人寿承保的一款终身重疾险产品,支持出生满30天-55周岁人群投保。

  这款产品比较的灵活,基本保障涵盖了重症、身故/高残保险金、疾病终末期保险金责任,可选责任覆盖了中/轻症、重大疾病关爱保险金、特定疾病保险金、多次重大疾病保险金责任、保费豁免等多重保障,选择灵活自主,按需搭配。

  保费方面,该产品30周岁男性投保,保额50万,30年交,保终身,无附加,一年需要8170元。

  综合来看,光大永明人寿光明守护重疾险产品比较灵活,保障按需搭配,还是值得考虑购买的。

版权声明:凡本网站注明“来源:保险海整理”的文章,版权均属保险海所有,如需转载,请按照相关规定获得授权。未经授权,禁止转载、摘编,如有违反,追究法律责任;资讯内容中如有提及保险产品信息仅供参考,具体请以保险公司官方正式条款为准;如有涉及信息准确性偏差,请联系保险海官方客服。
车险-车险报价-车险投保-保险海

健康险

Insurance
高级保险顾问帮您量身定制方案

您需要

1位 2位 3位
保险客服为您解答【多家对比更放心】

Copyright ©2017-2026 保险海 版权所有

网站备案号: 闽ICP备16037912号 闽公安网备35020302001939号

保险海是一个网上买保险网站,推荐合适保险代理人、提供在线保险咨询服务。网站地图

买保险,保险咨询,欢迎拨打免费保险客服热线

0592-3119715