您需要
1位 2位 3位
如果经济条件不错,重大疾病险还是可以买的,主要有以下几个方面原因:
经济保障:
重大疾病险能在确诊后一次性给付保额,用于支付医疗费用、康复费用及生活开支,有效减轻经济压力。
收入补偿:
患病期间,患者可能无法正常工作,导致收入中断。重大疾病险的赔付可以作为收入补偿,帮助患者及家庭维持基本生活。
心理安慰:
面对重大疾病,患者及家人往往承受巨大的心理压力。重大疾病险的存在,可以在一定程度上缓解这种焦虑。
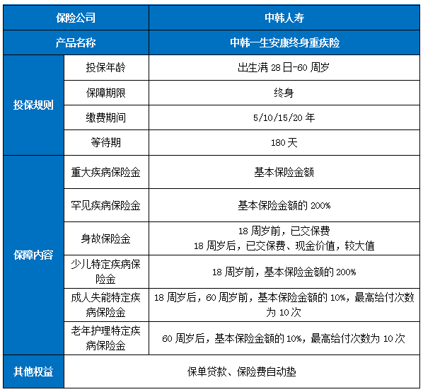
中韩一生安康终身重疾险

1、投保范围广泛
中韩一生安康终身重疾险支持出生满28日至60周岁的人群,无论是刚出生的婴儿,还是即将步入老年阶段的都有机会投保。此外,这款产品缴费期还有多种选择,包括5年、10年、15年、19年和30年交等,选择较长的缴费期限可以有效减轻每年的经济负担。
2、保障内容全面
中韩一生安康终身重疾险在保障内容上设置得相当全面,涵盖了重大疾病保险金、罕见疾病保险金、身故保险金、少儿特定疾病保险金、成人失能特定疾病保险金、老年护理特定疾病保险金等多项保障,为您和家人提供了长期的健康守护。
3、老年护理特定疾病保险金
中韩一生安康终身重疾险提供了老年护理特定疾病保险金保障责任,达到合同约定的条件后,按护理状态的鉴定合同基本保险金额的10% 给付老年护理特定疾病保险金,最高给付次数为10次,能够满足不同家庭人群的护理保障需求。
4、保单权益实用
中韩一生安康终身重疾险享有保单贷款、保险费自动垫的权益。若是有资金周转的需求,可向保险公司申请保单贷款,解决您的燃眉之急。贷款金额不得超过合同的现金价值扣除各项欠款后余额的80%,每次贷款期限最长不超过6个月。
招商仁和仁心保贝(好孕版)重疾险

1、少儿特定重疾及罕见重疾保障加倍
招商仁和仁心保贝(好孕版)重疾险少儿特定疾病和少儿罕见病额外赔。
且少儿特疾和少儿罕见病保障病种均高达20种,额外赔付120%和200%基本保额。
2、60岁前重中轻症额外赔
招商仁和仁心保贝(好孕版)重疾险可选疾病关爱金保障责任。
确诊时的到达年龄在60岁前,首次重中轻症额外给付60%/20%/10%基本保额。
3、重症监护补贴不限疾病
招商仁和仁心保贝(好孕版)重疾险可选重症监护病房补贴保险金保障责任。
不限疾病,意外也可享受,每日赔付0.1%保额,投保保额越高补贴额度高。
4、缴费期最长35年
招商仁和仁心保贝(好孕版)重疾险提供了趸交、10年交、20年交、30年交、35年交等缴费方式。
若选择最长的35年交,一定程度上减轻了经济压力。
5、四大服务项目
招商仁和仁心保贝(好孕版)重疾险还有四大暖心的增值服务。
分别包括孕期健康产科专家咨询、少儿成长健康基因检测、少儿健康儿科专家咨询和少儿大病就医协助。
人保民无忧·无敌宝宝少儿重疾险

1、覆盖多种疾病
人保民无忧·无敌宝宝少儿重疾险覆盖疾病范围比较广,包括了160种疾病(120种重疾+40种轻症),基本保额最高80万元。
2、少儿特定重疾双倍赔
人保民无忧·无敌宝宝少儿重疾险针对10种少儿特定重大疾病能赔付200%基本保额,在孩子成长道路上给付最大的呵护。
3、保费豁免更贴心
人保民无忧·无敌宝宝少儿重疾险除了自带的豁免保障,还可选投保人豁免责任,投保人确诊重疾或身故,免交后续保费。
4、可选意外伤害医保障
人保民无忧·无敌宝宝少儿重疾险还有可选的附加意外伤害医疗,0等待期、0免赔,每年累计可报销1万元。
5、增值服务安心享
这款产品还能享受预约专家门诊、预约住院手术、全程导医导诊、全程就医指导、康复建议、住院探视等增值服务。
6、超高性价比
以50万保额,交至23岁,无附加为例,0岁男宝宝只需要360元/年起,0岁女宝宝只需要405元/年起,家长缴费无压力。
重大疾病险对于个人及家庭而言具有重要意义,是应对重大疾病风险的重要工具。在选择保险公司时,应综合考虑公司实力、产品特性、价格与性价比以及服务质量等因素。通过认真比较和选择,我们可以为自己和家人找到一份合适的重大疾病险保障,为未来的健康保驾护航。